
You’ve probably heard about chatbots. Lately, there’s been a lot of hype about how bots are transforming customer service and changing how businesses engage with customers. When Gartner forecasts that, “By 2020, the average person will have more conversations with bots than with their spouse,” people listen.
What’s a chatbot?
A chatbot is an application that simulates human conversation — either aloud or with text. Instead of having a conversation with a person, like a sales rep or a support agent, a customer can have a conversation with a computer. Whether by typing or talking, a chatbot can connect with a customer — it can influence customer relationships.
A chatbot verifies an order
Customers can engage with chatbots on their preferred communication channels, wherever they’re at, 24/7:
Chat and messaging platforms like SMS, Facebook Messenger, WhatsApp, and LINE
Smart speakers and smart home devices
Mobile phones and tablets
Desktops
Why care about chatbots?
Chatbots benefit customers because they can receive immediate responses from businesses and get help (or at least feel heard). They benefit service teams since they free people from performing routine, repetitive tasks — like resetting passwords or checking on order statuses — and allow people to focus on more complex, creative problem-solving. Imagine if a new technology helped put a few more hours back into your day so you could focus on more big-ticket items. Now multiply that productivity across teams or companies. Hence, the hype.
What should you know about chatbots?
Chatbots, however, aren’t magic. Great chatbots appear to simulate human conversations effortlessly and often keep conversations going with forms of artificial intelligence (AI), such as natural language processing (NLP) or natural language understanding (NLU). But chatbots and AI are two different technologies. Not all chatbots are hooked up to AI. And even chatbots using AI have to start somewhere, with something, and that something is content.
How do you get started with chatbot content?
A chatbot is only as good as the content it displays. Every word, punctuation, emoticon, and option on a chatbot to transfer to a human or search for a knowledge base article will influence customer experience and affect a brand. To build a chatbot, someone has to choose its content. Like any good content, it’s best to start with the audience.
Who is the chatbot for?
What goal or purpose does the chatbot serve?
Does the name and personality of the chatbot match the business’s brand?
The answers determine the content. Perhaps the people best suited to write content for chatbots are writers.
What is conversation design?
Similar to how not everyone can code software or balance financial records, not everyone can write great scripts for chatbots. Basic writing skills don’t necessarily transfer to writing effective chatbot content for brands or their customers. Often, the content that appears on chatbots is pieced together by writers who practice a discipline called conversation design.
Conversation design maps out the many potential flows of a conversation and considers any technical constraints that limit or guide each conversation’s outcomes. Ultimately, the goal of conversation design is to deliver positive user experiences (UX). Similar to screenwriting, a writer focused on conversation design plots out where a conversation can go and carefully chooses words based on brevity and brand. Every word counts. Each word reflects a voice with a special meaning. For example, a chatbot can greet a customer with Hi, Hello, Howdy, Hiya, Buenos días, et cetera. All words are possible, but a seasoned writer can match the best word for a brand and assist the natural progression of conversations.
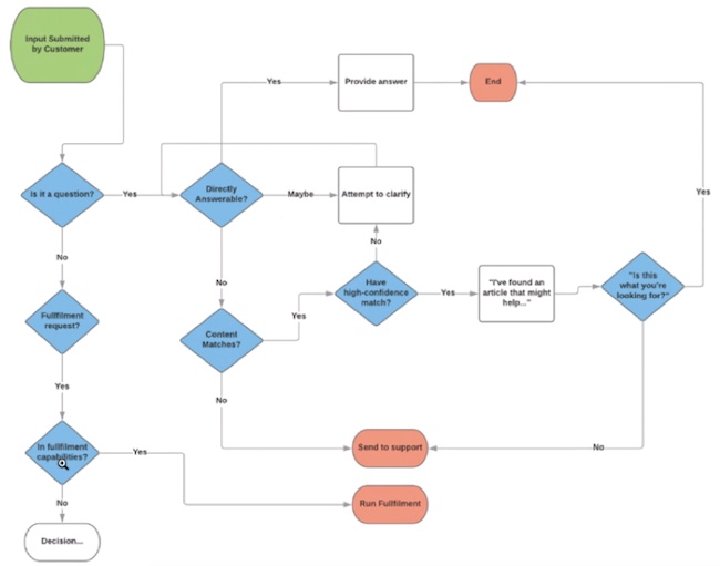
A conversation flow for a chatbot
What’s the most important thing to know about chatbots?
Chatbots require content — a lot of content. Discussions about chatbots often lead to themes of AI and automation offloading human efforts to technology and raising fears of unemployment. But anyone who has worked with chatbots can tell you that there’s a lot of work that needs to get done. Someone has to plan, design, and set up chatbots that add customer value. Someone has to create, curate, and analyze all of the scripts that display in chatbots to make sure that they’re useful. One wrong word can tarnish a brand. Confusing content can ruin potential deals or lead customers to look elsewhere.
If you choose to build a chatbot with Salesforce’s Einstein Bots, know that the Bot Builder is easy to use. From the start, a wizard guides you to name your chatbot, choose functions that may help your audience and begin conversations with customizable greetings. If you need to add or review chatbot content, there are packages on the AppExchange — Salesforce’s online marketplace — that can help you get started.
Einstein Bot Builder
As a writer on Salesforce’s Content and Communications Experience team (CCX), I know creating great content is a challenge (we’re the team that creates the user interface text, feature callouts, videos, graphics, online help, release notes, Trailhead, and more). But the reward of helping people with words is immeasurable. Crafting content to serve people and make them happy customers has its own intrinsic value. As you begin a chatbot project, which words will you choose to help people? What content will your chatbot display to influence customer relationships?
Learn more about Einstein Bots Basics by taking the Trail.